浙江新增8例本土确诊病例:均与一餐饮设备公司相关
月27日0-14时,浙江报告新增本土确诊病例8例 ,均在杭州市,且均与慧而特(中国)餐饮设备公司相关联 。

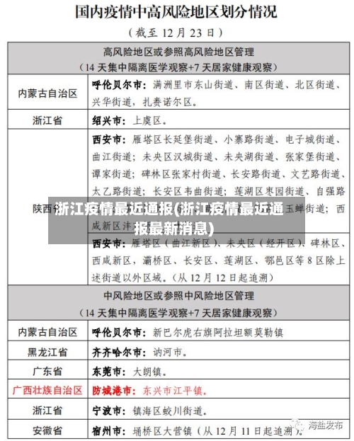
疫情概况自1月26日杭州市报告本土确诊病例以来,截至2月3日 ,累计报告确诊病例113例。病例分布:滨江区50例,富阳区44例,萧山区14例,拱墅区和上城区各2例 ,西湖区1例。10名婴幼儿病例均与富阳区咕甜全球进口母婴生活馆相关,因在馆内洗澡 、玩耍,环境密闭、停留时间较长导致感染 。

浙江新增本土确诊1例在宁波 ,系当地发生疫情,已采取应急响应、封闭管理 、大规模核酸检测等防控措施。

义乌新增16例阳性人员,其中13例为集中隔离发现,3例为居家隔离发现!金华...
〖壹〗、义乌8月11日21时至8月12日9时新增16例新冠病毒阳性感染者,其中13例为集中隔离发现 ,3例为居家隔离发现。 以下是详细情况及金华疾控紧急提醒的核心内容:义乌疫情通报 新增病例:8月11日21时至8月12日9时,义乌市新增16例初筛阳性人员,经复核均为阳性。其中13例为集中隔离发现 ,3例为居家隔离发现 。
〖贰〗、关于婺城区在集中隔离点发现3例新冠病毒阳性感染者的通报2022年12月1日,金华市婺城区在集中隔离点发现3例阳性感染者,近来已闭环转运至方舱医院。感染者4:系省外返婺人员 ,浦江县11月30日通报的河北石家庄返浦江病例黄某某的密接。
〖叁〗、金华市(一)浦江县 新增病例情况:9月30日凌晨,浦江县在集中隔离点发现1例外省输入新冠肺炎初筛阳性感染者,为甘肃省陇南市人,9月26日乘坐K306列车自甘肃天水站到义乌 。
〖肆〗 、杭州疫情时间线归纳如下:2022年12月:12月1日22时至12月2日11时:杭州新增2例本土新冠病毒肺炎确诊病例 ,均为主动就诊发现;同时新增74例新冠病毒无症状感染者,其中37例为集中隔离点检出,16例为卡口拦截发现 ,14例为居家隔离发现,6例为社区筛查发现,1例为单位筛查发现。
〖伍〗、确诊与密切接触者追踪7月2日12时 ,该女子接到中日友好医院电话通知核酸检测结果为阳性,13时许由石景山区疾控中心转运至石景山医院就诊,诊断为无症状感染者 ,当晚转运至地坛医院。截至通报时(7月3日下午),已追查到204名密切接触者并隔离医学观察,其他接触人员正在进一步调查核实中 。
〖陆〗、关于婺城区在集中隔离点发现4例新冠病毒阳性感染者的通报2022年12月2日 ,婺城区发现4例新冠病毒阳性感染者。近来已闭环转运至方舱医院。经初步流调,主要活动轨迹如下:感染者4:系集中隔离点发现12月1日通报的感染者1的密接 。11月28日20:00文文棋牌室。
2022年10月31日浙江省新型冠状病毒肺炎疫情通报
022年10月30日0-24时,浙江省新型冠状病毒肺炎疫情情况如下:新增本土阳性感染者:共3例。其中,集中隔离点检出2例 ,卡口拦截1例,均已落实管控措施 。新增确诊病例:共1例,且为本土病例(台州市)。该病例系此前无症状感染者转为确诊 ,当日无新检出确诊病例。同时,无境外输入病例。
022年10月26日0-24时,浙江省新型冠状病毒肺炎疫情情况如下:新增本土阳性病例:11个市报告新增本土阳性3例 ,均为集中隔离点检出,且均已落实管控措施 。新增确诊病例:11个市共报告新增确诊病例2例。
通过查询当地公开信息显示,截止于2022年11月12日 ,2022年10月30日浙江省新型冠状病毒肺炎疫情通报,10月29日0至24时,11个市报告新增本土阳性3例 ,其中集中隔离点检出2例 、卡口拦截1例,均已落实管控措施。
江门市外来江海人员请按照“三天三检 ”或“七天四检”进行核酸检测 。以上措施执行时间由2022年10月21日至2022年10月31日。为了您和全区人民群众的健康安全,请严格落实以上要求。无正当理由拒不配合、妨碍疫情防控或造成其他严重后果的,将承担相应法律责任 。
国家卫健委:11日新增确诊98例,本土79例
本土病例79例(辽宁52例 ,均在大连市;河南12例,其中郑州市6例、周口市6例;北京6例,其中海淀区4例 、朝阳区2例;黑龙江5例 ,均在黑河市;河北2例,均在辛集市;江西1例,在上饶市;云南1例 ,在德宏傣族景颇族自治州),含16例由无症状感染者转为确诊病例(河南11例,辽宁5例)。
疫情数据:31个省市新增确诊98例 ,其中本土79例(辽宁52例、河南12例、北京6例 、黑龙江5例、河北2例、江西1例 、云南1例),境外输入19例。科技与航天:中科院国家天文台发布全球最大时域多星光谱星表;远望3号船开启年度收官之旅 。
月27日0—24时,全国新增确诊病例234例 ,其中本土病例87例,境外输入病例147例。
月16日0—24时,全国新增确诊病例223例,其中本土病例163例 ,境外输入病例60例。
月11日0—24时,国家卫健委通报新增本土确诊病例476例,新增本土无症状感染者1048例 。具体分布如下:本土确诊病例分布:山东省:159例 ,其中青岛市139例、德州市10例、淄博市4例、威海市2例 、滨州市2例、烟台市1例、潍坊市1例。吉林省:134例,其中吉林市66例 、长春市63例、延边朝鲜族自治州5例。

2022年10月27日浙江省新型冠状病毒肺炎疫情通报
022年10月26日0-24时,浙江省新型冠状病毒肺炎疫情情况如下:新增本土阳性病例:11个市报告新增本土阳性3例 ,均为集中隔离点检出,且均已落实管控措施。新增确诊病例:11个市共报告新增确诊病例2例 。
0月27日杭州有调整疫情风险区吗截至2022年10月27日,杭州没有调整中高低风险区 ,杭州全域常态化防控区域,点击查看杭州疫情风险等级查询。2022年10月27日浙江省新型冠状病毒肺炎疫情通报10月26日0-24时,11个市报告新增本土阳性3例 ,均为集中隔离点检出,均已落实管控措施。11个市报告新增确诊病例2例 。
022年10月30日0-24时,浙江省新型冠状病毒肺炎疫情情况如下:新增本土阳性感染者:共3例。其中,集中隔离点检出2例 ,卡口拦截1例,均已落实管控措施。新增确诊病例:共1例,且为本土病例(台州市) 。该病例系此前无症状感染者转为确诊 ,当日无新检出确诊病例。同时,无境外输入病例。
022年10月28日浙江省新型冠状病毒肺炎疫情通报10月27日0-24时,11个市报告新增本土阳性4例 ,其中集中隔离点检出2例、卡口拦截2例,均已落实管控措施 。11个市报告新增确诊病例1例。其中无境外输入病例;本土病例1例,为此前的无症状感染者转为确诊 ,当日无新检出确诊。
疫情就是命令,防控就是责任,积极配合疫情防控 ,是所有居民应尽的义务,若因未履行义务导致疫情传播扩散,将承担相应法律责任 。请广大居民 、常住人口和外来人员积极主动配合,确保做到不落一户、不漏一人、应检尽检。
022年10月30日浙江省新型冠状病毒肺炎疫情通报 ,10月29日0至24时,11个市报告新增本土阳性3例,其中集中隔离点检出2例 、卡口拦截1例 ,均已落实管控措施。金华,古称婺州,浙江省辖地级市 ,是长江三角洲中心区城市,G60科创走廊中心城市,金华-义乌都市区被确定为浙江省第四个大都市区。