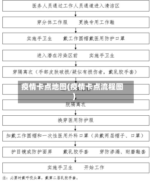
疫情卡点地图(疫情卡点流程图)

广州管控区域地图怎么查看(附入口)

广州管控区域地图可通过微信搜索“广州本地宝”公众号,关注后在对话框回复【封控】获取入口进行查看 ,同时可获取各区封控区 、管控区、防范区名单、管理措施及服务热线等信息 。具体操作步骤:打开微信,在搜索栏输入“广州本地宝 ”,关注该公众号。进入公众号后 ,在对话框输入“封控”并发送。

疫情卡点地图(疫情卡点流程图)-第1张图片

查询入口:可直接查看广州封控区 、管控区、防范区地图获取相关信息 。温馨提示:查询过程中,可选取区,查看所在区封控区管控区防范区范围。其他查询方式:微信搜索公众号广州本地宝 ,关注后在对话框回复【封控】可获广州疫情封控地图查询、疫情封控区+管控区+防范区名单 、进出要求及解封消息。

疫情卡点地图(疫情卡点流程图)-第2张图片

本地宝封控/管控/防范地图查询查询入口:通过微信搜索公众号“广州本地宝”,关注后在对话框回复【封控】,获取查询入口链接 。操作流程:进入链接后 ,选取所在区域(如天河区、越秀区等)。地图会显示封控区、管控区 、防范区的具体范围 ,可通过缩放地图查看细节。

2022全国封控管控地图查询(附入口)

022年全国封控管控地图可通过关注地方本地宝公众号获取,以广州为例,可通过“广州本地宝 ”公众号查询封控地图 、封控管控区范围及服务热线等信息 。以下是详细介绍:查询方式:微信搜索公众号“广州本地宝” ,关注后在对话框回复【封控】,即可获取广州疫情封控地图查询入口 。

深圳尚未全部解封,福田区、南山区、罗湖区等区域仍有部分封控区和管控区。封控区和管控区地图查询:可通过以下图片入口查看具体范围:福田区特殊管控措施:滨河路以南 、侨城东路以东、红岭南路以西区域未实现社会面动态清零 ,管控措施由福田区疫情防控指挥部根据疫情形势另行公告。

以广州为例,查询全国封控管控地图,可以指定区域 ,了解所在区域的封控、管控和防范范围 。查询入口为:同时,您还可以查询封控管控区内的服务热线。广州疾控中心提醒,因疫情防控需要 ,部分重点场所涉及的人员可能会被赋黄码。如您发现自己被赋黄码,需注意以下几点:首先,黄码人员需立即向所在社区报告 。

本地宝封控/管控/防范地图查询查询入口:通过微信搜索公众号“广州本地宝” ,关注后在对话框回复【封控】 ,获取查询入口链接。操作流程:进入链接后,选取所在区域(如天河区 、越秀区等)。地图会显示封控区、管控区、防范区的具体范围,可通过缩放地图查看细节 。

具体操作步骤:打开微信 ,在搜索栏输入“广州本地宝 ”,关注该公众号。进入公众号后,在对话框输入“封控”并发送。点击公众号回复中的相关链接或提示 ,即可进入广州疫情封控地图页面 。在地图页面中,可选取所在区,查看该区域的封控区 、管控区、防范区范围。

湖北省线上疫情防控地图发布(附查询方式)

查询方式如下:高德地图:居民只需打开手机上的高德地图APP ,在搜索框中输入相关关键词(如“核酸检测采样点”、“检测机构 ”等),或在地图上的相应位置查看标记,即可快速找到附近的疫情防控机构 ,并查看其详细信息,包括地址 、服务电话、服务时间等。百度地图:同样,居民也可使用手机上的百度地图APP进行查询 。

步骤1:进入更多功能入口打开百度地图主界面 ,在屏幕右下角或右上角找到“更多 ”图标(通常为三个横线或省略号形状) ,点击进入功能扩展页面 。

步骤1:打开微信在手机上找到微信应用,点击图标进入主界面。步骤2:进入搜索功能在微信顶部导航栏找到搜索框(通常显示为放大镜图标),点击进入搜索界面。步骤3:搜索“国务院客户端”在搜索框中输入“国务院客户端” ,系统会自动匹配相关小程序或公众号,点击搜索结果中的官方小程序进入 。

疫情行程查询:四川移动用户输入号码获取验证码后,可查询15天或30天内到访地区。发热门诊查询:根据定位显示就近发热门诊列表或地图 ,并提供导航服务。疫情热线查询:提供疾控系统值班电话、询问热线及投诉举报电话,支持一键拨打 。

百度地图怎么查看疫情地图

打开百度地图App首页,点击页面右上角【图层】:启动百度地图应用程序 ,进入首页界面,在页面右上角找到“图层 ”按钮并点击。进入图层窗口,下拉到页面底部 ,点击“周边疫情地图”:点击“图层”后,会弹出图层窗口,将窗口内容向下拉动 ,直至页面底部 ,能看到“周边疫情地图 ”选项,点击该选项。

第一步:进入【我的】页面打开百度地图APP,在首页右下角找到【我的】图标 ,点击进入个人中心页面 。第二步:进入【设置】选项在个人中心页面中,向下滑动找到【设置】(通常显示为齿轮图标或“设置”文字),点击进入设置界面。

打开搜索入口:打开百度地图APP后 ,点击放大镜图标。输入关键词搜索:进入搜索窗口,输入“疫情地图”,点击搜索 。查看疫情地图:进入新冠肺炎疫情地图窗口 ,即可查看附近疫情地图情况。

通过图层入口查看点击图层按钮打开百度地图APP,点击右上角图层图标(通常为方形叠加图标)。选取周边疫情地图在弹出的菜单中,找到并点击周边疫情地图选项(部分版本可能显示为“疫情地图 ”) 。选取目标地点进入疫情地图页面后 ,系统默认显示当前定位区域的疫情信息 。

在百度地图中查看疫情地图,可按照以下步骤操作:开启百度地图APP:在设备上找到并打开百度地图应用(以iPhone14Promax,iOS16系统 ,百度地图10版本为例)。找到搜索图标:进入百度地图APP后 ,在界面上找到放大镜图标,该图标通常位于屏幕下方或侧边栏,点击即可进入搜索窗口。

疫情场所地图在哪看

〖壹〗 、在支付宝中可以查看疫情场所地图 ,具体方法如下:打开搜索界面打开支付宝首页,点击页面顶部“搜索框” 。打开小程序搜索“疫情场所地图”,点击小程序进入。查看疫情场所地图选取所在城市和查看日期 ,即可查看疫情场所地图。

〖贰〗 、疫情场所地图可以在支付宝的小程序中查看 。以下是具体的查看步骤: 打开支付宝首页 首先,确保你的手机上已经安装了支付宝应用,并且已经登录到你的账户。 进入搜索界面 在支付宝首页 ,找到并点击页面顶部的“搜索框 ”。这个搜索框通常位于首页的顶部中央,用于搜索支付宝内的各种服务和信息 。

〖叁〗、在百度地图中,可以通过图层和周边两个入口查看疫情地图 ,具体操作步骤如下:通过图层入口查看点击图层按钮打开百度地图APP,点击右上角图层图标(通常为方形叠加图标)。选取周边疫情地图在弹出的菜单中,找到并点击周边疫情地图选项(部分版本可能显示为“疫情地图”)。

〖肆〗、疫情场所地图可以通过支付宝进行查看 。以下是具体的操作步骤:打开支付宝应用:首先 ,确保你的手机上已经安装了支付宝应用。如果未安装 ,请先前往应用商店进行下载并安装。进入搜索界面:打开支付宝首页,在页面的顶部可以看到一个“搜索框” 。点击这个搜索框,进入搜索界面 。

〖伍〗 、在地图页面中 ,可选取所在区,查看该区域的封控区、管控区、防范区范围。地图功能说明:广州疫情封控地图详细标注了各区域的封控区 、管控区、防范区范围,方便市民了解所在区域的疫情防控情况。地图页面还提供了各区域的服务热线 ,市民在遇到问题时可及时拨打询问 。

〖陆〗、打开百度地图App首页,点击页面右上角【图层】:启动百度地图应用程序,进入首页界面 ,在页面右上角找到“图层 ”按钮并点击。进入图层窗口,下拉到页面底部,点击“周边疫情地图 ”:点击“图层”后 ,会弹出图层窗口,将窗口内容向下拉动,直至页面底部 ,能看到“周边疫情地图”选项 ,点击该选项。

高德地图疫情地图很卡

〖壹〗 、如果不是手机内存占用太多就是高德地图APP内部缓存较多,需要清理,步骤如下:首先 ,打开高德地图后,点击我的;下面,点击设置找到清除缓存;最后 ,在弹出的对话框中点击“立即清空 ”重启高德地图就可以了 。

〖贰〗、网络卡顿。高德地图疫情消息是一直更新的,不更新是因为网络卡顿造成的,只需要换一个良好的网络即可。高德是数字地图内容、导航和位置服务解决方案提供商 。自2002年起步以来 ,经过不懈努力和艰辛探索,积累了扎实的技术。

〖叁〗 、点击图层选项:进入高德地图主界面后,在屏幕上方找到图层选项并点击。该选项通常位于搜索框下方或地图显示区域的右上角 ,图标可能为多层叠加的形状 。选取疫情管控选项:点击图层选项后,会弹出图层设置窗口,在窗口下方找到疫情管控选项并点击。此选项用于开启或关闭疫情相关信息的显示与路线规划功能。

〖肆〗、打开软件并进入首页:启动“高德地图”软件 ,确保处于首页界面 。选取图层选项:在首页中 ,找到并点击“图层”选项,该选项通常位于界面右上角或通过菜单按钮进入相关设置区域后可见 。点击疫情管控地图选项:在图层设置界面中,浏览选项列表 ,找到“疫情管控地图 ”选项并点击。

〖伍〗、利用“路线偏好”设置间接规避进入导航设置打开高德地图APP,点击左上角头像进入个人中心,选取右上角齿轮图标进入设置页面 ,点击导航设置。

文章推荐

  • 【新塘疫情人数,新塘 疫情】

    广州管控区域地图怎么查看(附入口)广州管控区域地图可通过微信搜索“广州本地宝”公众号,关注后在对话框回复【封控】获取入口进行查看,同时可获取各区封控区、管控区、防范区名单、管理措施及服务热线等信息。具体操作步骤:打开微信,在搜索栏输入“广州本地宝”,关注该公...

    2026年04月03日
    0
  • 【点对国疫情,针对疫情国家采取的措施的感想】

    广州管控区域地图怎么查看(附入口)广州管控区域地图可通过微信搜索“广州本地宝”公众号,关注后在对话框回复【封控】获取入口进行查看,同时可获取各区封控区、管控区、防范区名单、管理措施及服务热线等信息。具体操作步骤:打开微信,在搜索栏输入“广州本地宝”,关注该公...

    2026年04月03日
    0
  • 孝南24疫情(孝南区最新新闻)

    广州管控区域地图怎么查看(附入口)广州管控区域地图可通过微信搜索“广州本地宝”公众号,关注后在对话框回复【封控】获取入口进行查看,同时可获取各区封控区、管控区、防范区名单、管理措施及服务热线等信息。具体操作步骤:打开微信,在搜索栏输入“广州本地宝”,关注该公...

    2026年04月03日
    0
  • 讲述疫情的信/讲述疫情的书信

    广州管控区域地图怎么查看(附入口)广州管控区域地图可通过微信搜索“广州本地宝”公众号,关注后在对话框回复【封控】获取入口进行查看,同时可获取各区封控区、管控区、防范区名单、管理措施及服务热线等信息。具体操作步骤:打开微信,在搜索栏输入“广州本地宝”,关注该公...

    2026年04月03日
    1