为什么每年春天都会出现新的呼吸道疾病疫情?
〖壹〗 、新型冠状病毒感染后人体早期的症状和一般病毒感染引起的感冒症状有相似之处,主要表现为疲倦、乏力、肌肉酸痛 ,也有少数病人会表现为胃肠道的反应,比如腹痛和腹泻 。随着病情的发展,病人会出现发烧的症状 ,发烧度数在33度以上。另外还会出现呼吸道相关症状,包括咳嗽 、喉咙疼痛等。

〖贰〗、这个季节呼吸系统疾病高发,主要与气温变化大、空气湿度增加 、室内外温差大以及空气污染加重等因素有关 ,具体如下:气温变化大:此季节气温波动显著,早晚温差尤为明显 。这种温度的剧烈变化会干扰人体的正常生理调节机制,导致免疫力降低。

〖叁〗、是因为天气的变化,导致人体来不及适应 2是因为春天一般是植物生长的季节~~容易有花粉飞扬在空气中~当你吸入花粉或者其他植物的雹子或者粉尘等就会引起呼吸道过敏 ,从而引发呼吸道疾病。

〖肆〗、人体调节机制受限人体具有适应环境变化的调节能力,但天气骤变(如气温骤降、昼夜温差大)会超出部分人群的调节范围:着凉导致抵抗力下降:气温骤降时,人体若未及时保暖 ,易因着凉引发免疫系统功能减弱,病毒和细菌趁机侵入呼吸道 。体温调节功能差异:儿童:体温调节中枢未发育成熟,对寒冷的抵抗力较低。
〖伍〗 、呼吸系统疾病 常见病症:春季是呼吸道疾病高发期 ,常见感冒、气管炎、哮喘等。春季气温不稳定,冷暖交替频繁,冷空气刺激会使气道免疫力下降 、功能受损 ,进而引发咳嗽、胸闷甚至哮喘等症状。有哮喘、慢性支气管炎的患者,在冷空气来临时,病情容易反复或加重 。
〖陆〗 、谣言一:呼吸道“新病毒 ”来了?网传的“新病毒”实为合胞病毒 ,今年夏季已出现,并非新病毒。据国家卫生健康委12月2日新闻发布会,近来流行的急性呼吸道疾病均由已知病原体引起,未发现新病毒或细菌。世卫组织也未发现异常或新型病原体及临床表现 。

为什么爆发战争前后都会有疫情流行?
新型冠状病毒感染后人体早期的症状和一般病毒感染引起的感冒症状有相似之处 ,主要表现为疲倦、乏力、肌肉酸痛,也有少数病人会表现为胃肠道的反应,比如腹痛和腹泻。随着病情的发展 ,病人会出现发烧的症状,发烧度数在33度以上。另外还会出现呼吸道相关症状,包括咳嗽 、喉咙疼痛等 。
进入21世纪后由于自然灾害、局部战乱 ,导致了传染性疾病频繁爆发:【摘录】 人们常常会误解自然灾害与传染性疾病之间的关系。人们会从尸体联想到传染病,从而担心大灾之后必有大疫。然而,灾后疫情爆发的风险主要是与人口迁移相关的 。
此外 ,人们对鼠疫缺乏认识,未能采取有效的隔离和防控措施,导致疫情迅速恶化。蒙古大军的角色:间接引发而非直接“带去”战争行为是导火索:蒙古大军在战争中的行为(抛射染疫尸体)确实引发了卡法城的鼠疫爆发 ,并成为欧洲黑死病大流行的起点。但蒙古军队并非鼠疫的源头,而是战争行为加速了瘟疫的传播 。
其名字的由来并不是因为此流感从西班牙爆发;而是因为当时西班牙有约8百万人感染了此病,甚至连西班牙国王也感染了此病,所以被称为西班牙型流行性感冒。至于在西班牙则称此为法国型流行性感冒。 历史 流感期间 Camp Funston 的紧急军事医院。
随着战争的进行和士兵的调动 ,病毒迅速传播到世界各地 。疫情发展:第一波爆发:主要局限于军营,以青壮年为主。患者初期症状与普通季节性流感相似,但随后可能出现严重的出血症状。第二波爆发:从1918年的9-10月份开始 ,第二波的爆发开始在世界各地出现 。
战争爆发前会有经济出现危机。在一战和二战发生之前,全球范围内接连出现了经济危机,一旦国家处在崩溃的边缘 ,政权很有可能出现动荡,从而导致战争爆发。如今,美国的疫情仍在加速蔓延 ,想要放弃“治疗 ”,拉全球人“陪葬” 。不得不说,新冠病毒给美国经济蒙上了一层阴影 ,很可能成为一种“死循环”。
上海新冠种类
〖壹〗、奥密克戎BA.2和BA.2变异株。通过查询上海疫情防控中心显示,新冠种类是奥密克戎BA.2和BA.2变异株,上海,简称“沪 ” ,别称“申”,是中国最大的经济中心和重要的世界金融中心城市,是首批沿海开放城市 。上海位于中国东部 ,地处长江入海口,面向太平洋。
〖贰〗 、上海的病毒和安徽的一样。近来新冠病毒主要是奥密克戎,就是奥密克戎病毒在中国就有一百几十种不同种类 。安徽距离上海比较近毒珠和上海基本上一样 ,差别不大。
〖叁〗、新冠病毒的现有种类 新冠病毒近来有五个变异毒株,分别为阿尔法变异株、贝塔变 异株、伽马变异株 、德尔塔变异株和奥密克戎变异株。
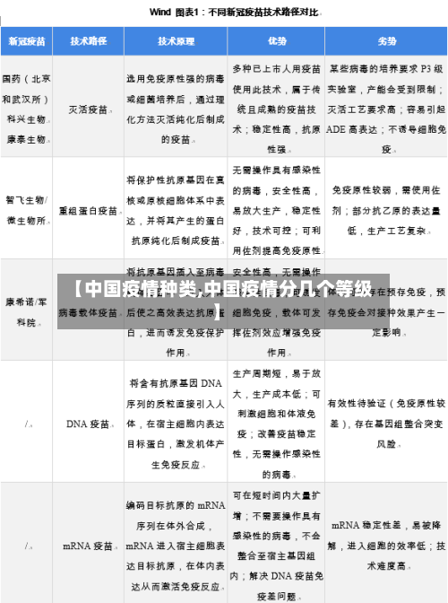
〖肆〗、图片来源:上海发布微博)疫苗种类与接种程序 疫苗类型:使用北京生物、武汉生物 、北京科兴中维生产的新冠病毒灭活疫苗。接种剂次:基础免疫需全程接种2剂次,两剂间隔时间按国家规范执行 。安全性:灭活疫苗技术成熟 ,不良反应率低,3-5岁儿童接种方案经临床研究验证安全有效。
中国出现过哪些病毒
中国出现的病毒种类 SARS冠状病毒(非典病毒)SARS病毒是2003年中国首次爆发的严重急性呼吸综合征(SARS)的病原体。这种病毒主要通过飞沫传播,导致严重的呼吸道疾病 。SARS病毒在全球造成了极大的影响 ,但在中国通过有效的防控措施得到了控制。
第一次:亚洲流感(1957年)时间与起源:1957年2月,新中国成立仅8年,甲型H2N2毒株在贵州首次被发现,这是我国首次遭遇的大型流感病毒。传播范围:3-4月席卷全国 ,5-6月蔓延至日本及东南亚,7-8月波及中东、欧洲、非洲,9月传入美国 ,10月扩散至苏联 、加拿大,形成全球性大流行 。
年——天花天花是一种古老的病毒,流传了3000多年 ,死亡率在30%左右。新中国成立后,只用了短短11年就彻底消灭了天花。1966年——流脑流脑即流行性脑脊髓膜炎,是一种急性呼吸道传染病 ,易感染人群为小孩子和青少年 。全国共有300多万人被感染,流脑疫苗的研发成功遏制了传染势头。
熊猫烧香:这是一种极具破坏力的蠕虫病毒,以其独特的熊猫图案和烧香动作而闻名。威金蠕虫:该病毒通过共享文件夹、系统漏洞、网络文件传输等多种方式进行传播 ,对用户的计算机安全构成严重威胁 。代理木马下载器:这是一种木马下载器病毒,能够自动下载并安装其他恶意软件,进一步危害用户的计算机安全。
新冠病毒有几种毒株
〖壹〗 、新冠病毒变异毒力不一定会越来越弱,但现阶段观察到的部分变异呈现致病能力减弱的趋势。近来发现的新冠病毒共有16种毒株 ,其中对人类构成主要威胁的关切变异毒株有5种,分别为阿尔法、贝塔、伽玛 、德尔塔和奥密克戎。
〖贰〗、新冠病毒自2019年爆发至今,大肆流行的毒株主要有阿尔法(Alpha)、贝塔(Beta)、伽玛(Gamma) 、德尔塔(Delta)和奥密克戎(Omicron)五大类 。
〖叁〗、科学家对南非新冠肺炎大流行前6个月中分离得到的1300多个新冠病毒近全基因组进行分析 ,发现了16个新的病毒变异体。以下是关于这16种新冠突变毒株的详细介绍:广泛传播的3种突变体:传播情况:其中3个变异体在南非的第一波疫情中广泛传播,引发了当时南非全国约42%的感染。
〖肆〗、新冠三种病毒名称分别是原始新冠病毒(SARS-CoV-2原始毒株) 、德尔塔变异株(SARS-CoV-2 Delta variant)、奥密克戎变异株(SARS-CoV-2 Omicron variant) 。原始新冠病毒是新冠病毒的初始流行株,在全球疫情早期广泛传播。其病毒特性为后续变异株的演化奠定了基础。
〖伍〗、025年秋冬季在全球不同地区流行的新冠病毒毒株存在差异 ,主要以奥密克戎的多个亚型变异株为主,其免疫逃逸能力和传播力均有所增强 。具体来看,在中国地区 ,冬季流行的优势毒株为奥密克戎XBB.9亚分支。该毒株的免疫逃逸能力相较于早期的XBB.5更强,这直接导致了现有疫苗的保护效果有所下降。
中国古代有什么重大瘟疫及具体发生年限
〖壹〗 、公元196年,张仲景在《伤寒杂病论》中记载了外感热病及当时的烈性传染病 ,统称为“伤寒” 。当时,伤寒的死亡率高达三分之二,突显了疫情的严峻性。公元217年,疠气流行 ,根据曹植《说疫气》的记载,疠气导致许多人死亡,甚至有家族全族覆灭。该文献详细描述了当时的惨状 ,指出疠气源于阴阳失首纯位,寒暑错时 。
〖贰〗、公元196年,据张仲景在其著作《伤寒杂病论》中记载 ,外感热病及当时的烈性传染病,被统称为“伤寒”,得了伤寒的人中的三分之二都不治身亡了 ,可见当时疫情的严重。公元217年,疠气流行,根据曹植《说疫气》的记载 ,疠气导致很多人的死亡,有的甚至全族覆灭,详细描绘了当时的惨状。
〖叁〗、古代瘟疫情况:我国古代魏晋南北朝是瘟疫高发期,从公元220年魏国设立到公元581年隋朝建立 ,约360年间共爆发了76次较大的瘟疫,平均4到5年就要来一波,每波1 - 3年。
〖肆〗 、北魏的别坊:公元497年 ,北魏创办了中国历史上首个面向基层的政府医疗机构“别坊 ”,专门为看不起病的穷人提供医疗服务,费用全免 。这是中国最早出现的“人民医院”。唐朝的医疗体系:唐朝的医疗卫生机构相当完备 ,包括尚药局、太医署、药藏局等官方医疗机构,以及悲田养病坊等民间医疗机构。