疫情失业补助金为何要慎重领取
〖壹〗、失业补助金要慎重领取的原因有:原因一如果领失业金,就意味着处于失业状态 ,影响养老保险缴费年限 。

〖贰〗 、失业补助金领取可能影响养老保险缴费年限。通常情况下,领取失业金意味着个人处于失业状态,这可能会影响养老保险的缴费年限。然而 ,最新政策允许在领取失业保险金期间,个人自行缴纳养老保险,从而避免缴费中断 。 失业金的领取记录可能影响未来就业。

〖叁〗、原因如下:原因一如果领失业金,就意味着处于失业状态 ,影响养老保险缴费年限。
〖肆〗、领取失业补助金的潜在影响:社保中断的间接影响领取失业金期间,养老保险可能因失业状态中断缴费,影响养老金缴费年限。但失业人员可通过灵活就业身份自行缴纳社保 ,避免实质性损失 。档案记录的潜在顾虑领取记录可能被纳入档案,若下家企业人事询问离职原因,需解释失业情况。
〖伍〗 、领取失业补助金需慎重考虑 ,主要原因如下:第一,领取失业补助金可能导致社会保障中断,影响长期权益。根据现行政策 ,领取失业补助金期间通常需暂停缴纳社会养老保险等社保费用 。社保中断不仅会影响养老金累计年限(直接关联未来养老金水平),还可能使个人暂时失去医保、工伤等社会保障。
〖陆〗、某些用人单位可能会因失业人员曾被迫失业并领取基本生活资金而不满,但这属于公司管理问题和招聘决策 ,不代表失业人员本人的过错。这类用人单位可能不值得选取 。失业补助金是疫情期间国家为那些被迫失业但失业保险缴纳年限未满足要求的参保人提供的失业补贴。

美国连续3周超1600万人初请失业金,美媒:10%劳动力没了!
美国连续3周超1600万人初请失业金,相当于约10%的劳动力受影响。具体分析如下:数据来源与核心事实根据美国劳工部发布的数据,受新冠肺炎疫情影响,美国失业人数持续攀升 。截至当地时间周四(9日)的统计显示 ,上周新增660万初请失业金人数,过去3周累计初请失业金人数已超过1600万。
随着新冠病毒进一步侵蚀美国经济,美国上周初请失业金人数或再一次超500万 ,为连续第三周突破该关口,而这将非正式地把失业率推高至15%左右。若是没有官方出台的救助措施,失业率可能还会更高 。
在黄金市场遭遇大单砸盘时 ,可通过分析市场数据、货币表现 、技术面及市场情绪来寻找资金流向。具体如下:分析市场数据与预期差值失业数据反映经济状况:美国3月份疫情暴发以来,已有超过4000万人申请首次失业救济,且连续10周超百万人申请。
今日黄金支撑点位于1723-1728区间 ,短线操作建议顺势看多。具体分析如下:消息面支撑黄金上涨美国就业数据疲软:上周初请失业金人数达291万人,高于市场预期的250万人,且自疫情爆发以来连续八周超百万人 。尽管初请人数连续六周下滑 ,但累计已有3600多万人申请失业金,凸显就业市场压力。
失业保险新规,疫情期间也可以领取失业金了!
〖壹〗、020年3月至12月,领取失业保险金期满仍未就业的失业人员、不符合领取失业保险金条件的参保失业人员,可申领6个月失业补助金 ,标准不超过当地失业保险金的80%。 以下是关于失业保险新规的详细介绍:政策背景:疫情冲击下,企业用工需求减少,部分招聘延迟或取消 ,裁员现象增多,就业压力明显加大,失业保险成为大众关注焦点 。
〖贰〗 、进入小程序:微信搜索“国务院客户端 ”进入小程序。进入就业服务专区:在疫情专区中点击进入就业服务专区 ,并选取失业金申领。查询申领渠道:进入后即可看到你所在城市的申领渠道 。根据所提供的渠道名称查找相关平台,就能进行失业保险金线上申领。温馨提示:点击网址即可复制。
〖叁〗、首先,需确认自身是否符合领取失业金的条件 。根据相关规定 ,疫情期间要领取失业金,个人需持有失业证,并且所在单位需已履行缴费义务满1年。同时 ,个人还需已办理失业登记,并有明确的求职要求。其次,按照以下步骤进行领取:准备必要材料:包括但不限于身份证、失业证 、与所在单位终止或解除劳动关系的证明等 。
〖肆〗、基本领取流程 在疫情期间,失业人员需要按照正常流程申请领取失业保险金。首先 ,参保人本人需携带本人身份证及失业保险卡,前往指定的社会保险经办机构进行现场申请。这是领取失业保险金的基本步骤,确保个人身份和保险信息的准确性。
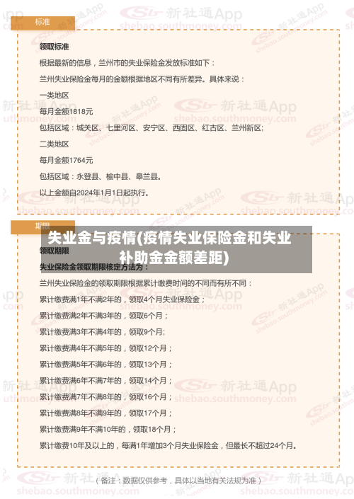
〖伍〗、失业金的具体金额因地区而异 ,与当地的经济状况 、最低工资标准等因素有关 。失业金领取期间,若失业人员找到工作并续交保费,失业金会停止发放。失业金的领取期限一般最长不超过24个月 ,具体期限根据失业人员累计缴费时间确定。注意事项:失业保险金和失业补助金不能同时领取 。