• 美国疫情4号/美国4日疫情

    美国罗斯福号航母近300船员确诊美国海军“罗斯福号”航母截至美国东部时间4月8日上午已有286名船员确诊感染新冠肺炎,其中包括前舰长克洛泽尔。具体信息如下:事件背景“罗斯福号”航母在执行任务期间暴发新冠疫情,被迫停靠关岛进行隔离和检测。由...

    2026-03-15
    49
  • 温州疫情推迟开工/温州疫情推迟开工通知

    温州疫情娱乐场所什么时候复工所以温州疫情娱乐场2022年8月24日复工。温州乐园将于2022年8月22日起恢复开放。根据温州市疫情防控工作相关要求,所有进入景区的人员除测温、扫“场码”外,同时需出示7两小时内核酸检测阴性证明,感谢您的配合...

    2026-03-15
    49
  • 发型师疫情/发型师ken

    我是一名理发师,我到底该不该坚持下去!〖壹〗、建议坚持下去。以下是具体分析:行业特性与成功案例的启示美业与医疗行业的共性:美业发型师与外科医生本质都是手艺人,二者在职业成长路径上存在诸多相似性。医生需掌握医理知识、精进手术技术、持续学习前...

    2026-03-15
    50
  • 疫情过后怎么补课(疫情下如何把上课时间补回来)

    疫情过后,父母应该如何教育孩子?〖壹〗、要利用自己的同理心,理解孩子的感受,让孩子感觉父母能够理解他。就像成年人节假日后离开父母也会有不舍和失落一样,孩子对于没有庇护的场所天生缺乏安全感。家长要耐心等待孩子逐渐适应幼儿园生活,在这个过程中...

    2026-03-15
    47
  • 青岛疫情新状况(青岛疫情新状况最新消息)

    新冠又来了?青岛新增3例无症状感染者!青岛新增3例无症状感染者属实,但当地已启动应急响应,疫情未扩散,风险等级未变,市民生活秩序未受显著影响。事件背景与通报情况青岛新增3例无症状感染者,均集中在同一家医院。新增无症状感染者情况:10月11...

    2026-03-15
    53
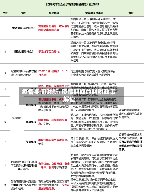
  • 疫情期间财新/疫情期间的财税政策解读

    ICU主任亲述:一周20万,那个正在好转的新冠肺炎患者放弃治疗后离世了...〖壹〗、彭志勇的抗疫经历与感悟彭志勇是武汉大学中南医院ICU主任,曾参与2003年SARS、2016年禽流感等重大疫情的救治工作。在新冠疫情中,他再次站在抗击疫情...

    2026-03-15
    51
  • 【制作疫情绘本,手工绘本疫情】

    疫情绘本选题缘由怎么写疫情绘本选题缘由引导儿童产生绘本阅读的移情体验以疫情主题绘本对儿童进行生命教育、品格教育。通过审美移情分析结合移情观察设计方法进行信息搜集整合开展移情理论下的疫情绘本设计。总结基于移情理论的儿童疫情绘本设计原则...

    2026-03-15
    54
  • 疫情时期热点事件(疫情期间热点事件的分析和思考)

    2020年中考时政热点!准考生抓紧过一遍,至少提高20+〖Fourteen〗、五规划建议与未来发展事件概述:2020年10月,党的十九届五中全会审议通过《中共中央关于制定国民经济和社会发展第〖Fourteen〗、个五年规划和二〇三五年远景...

    2026-03-15
    54
  • 高三考生疫情/疫情期间高三学生备战高考

    600万高考生将无缘本科?今年高三党太太太难了!〖壹〗、预计2020年将有近600万高考生无缘本科,200多万考生无法就读专科。以下是对这一情况的详细分析:高考报名人数增长教育部公布的2020年高考报名人数约为1071万人,相较于2019...

    2026-03-15
    52
  • 【洛川疫情防控,洛川县防控中心电话】

    现在西安能去吗去洛川要隔离吗〖壹〗、西安能去,去洛川要隔离。通过查询相关资料信息外省来西安,景区都会要48小时核酸和行程码。截止于2022年11月27日去洛川防疫防控为常态化,没有新增病例。从中高风险回洛川需要隔离,低风险地区需要居家隔离...

    2026-03-15
    49